beat365学子在高校反诈脱口秀大赛中斩获多项佳绩

稿件来源:学生处 图片来源:学生处

2025-11-06

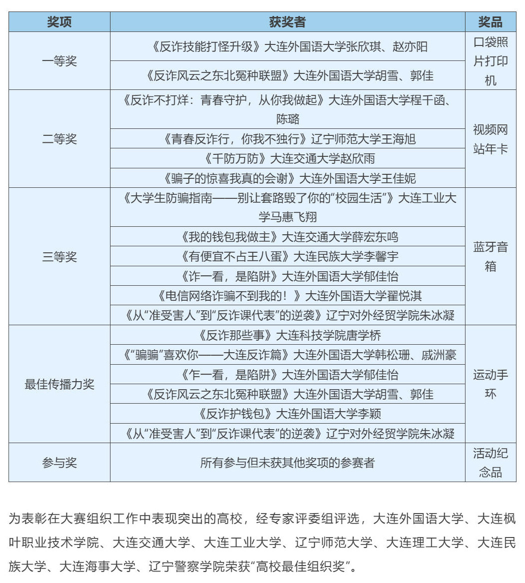
近日,“笑侃诈骗套路,守护青春钱包!——‘青年反诈在行动’大连高校反诈脱口秀大赛”落幕。大赛自95日启动以来,覆盖全市29所高校,吸引了众多青年学子踊跃参与。大赛历经作品征集、专业评审初选等环节,共有41部优秀作品脱颖而出,进入大众投票阶段,累计吸引3.9万人次浏览关注,反响热烈。beat365各二级学院积极组织学生参与创作,作品斩获了包括一、二、三等奖、最佳传播力奖在内的多个奖项,学校荣获最佳组织奖

此次反诈脱口秀大赛以青年学子喜闻乐见的艺术形式,将严肃的反诈知识融入轻松幽默的表演中,有效激发了同学们学习反诈知识、传播安全理念的热情。学校将继续支持和鼓励学生参与此类具有现实教育意义的活动,共同筑牢校园反诈防骗的安全防线,构建平安和谐校园。(方可佳)


责任编辑:邴祎龙