2014年大学生征兵入伍工作宣传手册及优惠政策

稿件来源: 图片来源:

2014-06-10

 积极应征入伍,是青年人实现崇高理想的重要途径。自古军营多俊才。军营是一所培养人、造就人的大学校,是广大青年大显身手、建功立业、充分展示自己聪明才智的大舞台。军队为广大适龄青年提供了更加广阔的成长空间,创造了施展才华的更大机遇。军队这所大学校能磨练人的意志,锻炼人的体质,锤炼人的品质,能给人以丰富的阅历和深刻的生活内涵,能培养人才、造就人才,军营大有作为!祖国的万里长城需要你们这些优秀儿女早日把自己磨砺成锋锐的利剑,国家的经济建设需要你们这些敢于站在时代前沿、勇于接受军营洗礼的有志年青年。是雄鹰就要在天空展翅翱翔,是骏马就要在草原奋蹄飞腾。有志于报效祖国的优秀青年朋友们,投身火热军营、一展报国之志,是每一个中华儿女的最佳选择。

现将《2014年大学生参军入伍宣传手册》和《2014年普通高等院校大学生入伍服兵役政策》刊登出来,希望大学生们认真学习,听从祖国召唤,接受祖国的挑选,积极报名参军,为国防和军队现代化建设贡献青春年华!

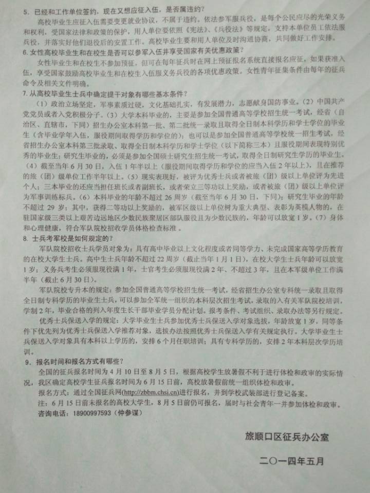
大学生参军入伍宣传手册
文件类型: .pdf 749390a179955096dc3ee02a883cd3b8.pdf (6.73 MB)

 


2014征兵
2014征兵
2014征兵

责任编辑: