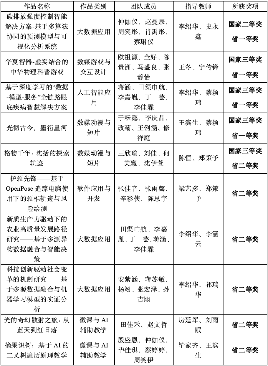
최근 2025년(제18회) 중국 대학생 컴퓨터 디자인 대회가 막을 내렸으며, 우리대학 학생들은 국가 2등상 1개, 국가 3등상 4개, 성 1등상 4개, 성 2등상 9개, 성 3등상 7개 등 여러 상을 수상하여 역사상 최고의 성적을 거두었습니다!

중국 대학생 컴퓨터 디자인 대회(Chinese Collegiate Computing Competition)는 교육부 고등 교육 기관의 컴퓨터 전문 교육 지도 위원회 및 기타 기관이 공동으로 주최하는 전국적인 대회로, 현재 전국 일반 대학의 대학생 컴퓨터 관련 대회 목록 3위에 랭크되어 있습니다. 이번 대회는 2025년 3월부터 공식적으로 시작되었으며, 대학교는 대회의 기획 조직, 일정 설계, 참가 작품 평가 등 다양한 업무를 적극적으로 수행하고 있습니다. 학생들의 참가 각 업무를 실시간으로 추적 지도하여 학교의 교사와 학생들의 폭넓은 관심과 적극적인 참여를 받았습니다.

우리 대학교는 항상 ‘경기를 통해 학습을 촉진하고, 대회를 통해 교육을 촉진하며, 대회를 통해 창업을 촉진한다’는 교육 이념을 고수하며, 학생들이 고수준의 학과 경연대회에 참여하도록 적극적으로 조직하고 있습니다. 이를 통해 다양한 실천 플랫폼을 구축하여 학생들의 창의 정신과 실천 능력을 전면적으로 배양하고 있습니다. 미래에 대학교는 ‘인공지능+’ 교육 및 교수 개혁을 더욱 심화하고, 학제 간 융합과 혁신 인재 양성을 추진하며, 교육 품질을 지속적으로 향상시켜 각종 대회에서 다시 좋은 성적을 내기 위해 노력할 것입니다.